广西师范大学出版社集团有限公司基教智慧教学服务平台第二阶段项目竞争性磋商公告
日期: 2025/11/21 0:00:00 作者: 编辑: 浏览:8986次

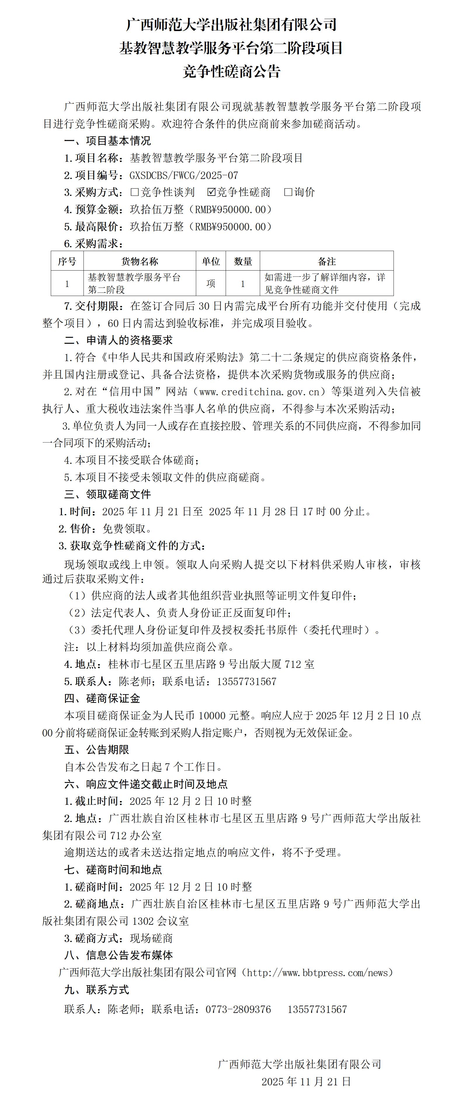
广西师范大学出版社集团有限公司基教智慧教学服务平台第二阶段项目竞争性磋商公告.jpg

线上商城
会员家.png 书天堂.png 天猫旗舰店.png
会员家 书天堂 天猫旗舰店
关注我们
微信公众号.png   微博二维码.png
微信公众号官方微博

版权所有:广西师范大学出版社集团 GUANGXI NORMAL UNIVERSITY PRESS(GROUP) |  纪委举/报投诉邮箱 :cbsjw@bbtpress.com    纪委举报电话:0773-2288699  
   网络出版服务许可证: (署) | 网出证 (桂) 字第008号 | 备案号:桂ICP备12003475号 | 新出网证(桂)字002号 | 公安机关备案号:45030202000033号